Hydraulische Achsregelung

Dezentrale Steuerung über integrierte Ventilelektronik

Veröffentlicht Geändert
Biegemaschine,
In hydraulisch gesteuerten Biegemaschinen ist eine dezentrale Steuerung über integrierte Ventilelektronik möglich. -

Bei vielen modernen Anlagen übernimmt integrierte Ventilelektronik Steuer-, Überwachungs- und Regelprozesse, während die SPS lediglich die nächste Position des Antriebs als Steuerbefehl liefert. Dadurch lässt sich die Komplexität der Systeme verringern.

Die moderne Antriebstechnik bietet heute eine Vielzahl von Möglichkeiten und Konzepten, um vordefinierte Bewegungsprofile mit hoher Prozesssicherheit zu realisieren. Ist jedoch eine hohe Leistungsdichte gefordert, stehen die hydraulischen Antriebe mit geschlossenem Regelkreis ganz oben auf der Liste. Dank hochauflösender Sensorik, einer intelligenten Elektronik und einer intuitiv zu bedienenden Parametriersoftware können heute sehr leistungsstarke Antriebe exakt an eine Anlage angepasst werden. Durch die präzise Wiederholbarkeit der Bewegungsprofile und die hohe Verfügbarkeit, die ein hydraulisches System grundsätzlich mit sich bringt, steigen Qualität und Lebensdauer einer solchen Anlage um ein Vielfaches.

Zum Autor

Roger Waldburger ist Produktmanager bei Wandfluh in Frutigen (Schweiz).

Bei der hydraulischen Achsregelung geht es darum, eine bestimmte Achsenposition über ein Hydrauliksystem möglichst präzise anzufahren und unter Umständen über eine längere Zeit stabil zu halten. Um eine hohe Regelgüte zu erreichen, bedarf es einer entsprechenden Reglerelektronik mit spezifischen Algorithmen sowie einer entsprechenden Auslegung und Konstruktion der Ventile.

Der hydraulische Positionsregelkreis besitzt, genauso wie der elektrische Regelkreis, ein integrierendes Verhalten. Dementsprechend muss zur Regelung der Position ein proportional arbeitender Regler eingesetzt werden. Verschiedene Störfaktoren wie beispielsweise geringe Signalauflösung der Positionsmessung, temperaturabhängige Änderungen oder Asymmetrie bei Systemen mit Differenzzylindern führen dazu, dass die Achse mit einem P-Regler nicht ausreichend stabil in Position gehalten werden kann. Um dies zu kompensieren, wird ein I-Regler benötigt, der jedoch selektiv funktioniert. Man spricht in diesem Zusammenhang von einem „schaltenden Integrator“.

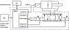
Regelkreis Grafik oben,
So sieht der Regelkreis mit Proportional-Wegeventil aus. -

Der hydraulische Positionsregelkreis besitzt, genauso wie der elektrische Regelkreis, ein integrierendes Verhalten. Dementsprechend muss zur Regelung der Position ein proportional arbeitender Regler eingesetzt werden. Verschiedene Störfaktoren wie beispielsweise geringe Signalauflösung der Positionsmessung, temperaturabhängige Änderungen oder Asymmetrie bei Systemen mit Differenzzylindern führen dazu, dass die Achse mit einem P-Regler nicht ausreichend stabil in Position gehalten werden kann. Um dies zu kompensieren, wird ein I-Regler benötigt, der jedoch selektiv funktioniert. Man spricht in diesem Zusammenhang von einem „schaltenden Integrator“.

Dieser Integrator wird aber erst aktiviert, wenn sich die Achse nahe der Zielposition befindet, um ein Überschwingen der Position zu verhindern. Sobald die Zielposition erreicht ist, wird dieser schließlich eingefroren, um ein Oszillieren in Position zu verhindern. Durch weitere, gezielte ventilspezifische Parameter kann mit einer Achsenregelung eine sehr hohe Positioniergenauigkeit und Stabilität erreicht werden.

Konzeption der Achsregelung

Noch vor wenigen Jahren wurden Maschinen so konstruiert, dass praktisch alle Aufgaben, Berechnungen und Parametrierungen über eine zentrale Steuereinheit (SPS) abgehandelt wurden. Dies bedurfte leistungsstarker Computer und setzte für die Programmierung ein detailliertes Wissen über die einzelnen Komponenten einer Anlage voraus. Dank modernen Konzepten und Schnittstellen zeigt der Trend mehr und mehr in eine etwas andere Richtung: So werden Steuerungs- und Regelungsaufgaben vermehrt dezentralisiert. Die SPS liefert lediglich den Steuerbefehl, welche Position der Antrieb einnehmen soll, über eine Feldbus-Schnittstelle. Die integrierte Ventilelektronik übernimmt anschließend selbständig den entsprechenden Steuer-, Überwachungs- und Regelprozess am Hydraulikventil.

Grafik Regelkreis unten,
Dies ist ein Regelkreis mit kolbenlagegeregeltem Wegeventil. -

Für den geregelten Antrieb bedeutet dies, dass das Ventil als Stellglied direkt am Antrieb montiert werden kann und im Optimalfall über eine integrierte Elektronik verfügt. Diese besitzt einen Sensoreingang, über den die Positionsdaten des Antriebs eingelesen werden können und verfügt bereits werkseitig über den entsprechenden Regelalgorithmus, um eventuelle Differenzen zwischen Soll- und Ist-Position selbständig auszugleichen.

Die Komplexität solch neuer Konzepte in Bezug auf die Auslegung, Programmierung und den Unterhalt ist somit deutlich geringer als in einem herkömmlich aufgebauten, zentralisierten System. Der SPS-Programmierer benötigt dabei nur ein reduziertes Fachwissen zu hydraulikspezifischen Anforderungen und kann sich so voll und ganz auf die Programmierung der Maschinenfunktionen fokussieren.

Die Anbindung der Komponenten über eine standardisierte Feldbus-Schnittstelle bringt große Vorteile mit sich: Einerseits ist im Vergleich zu einer analogen Anbindung nur ein einziges Bus-Kabel für die Einbindung aller Komponenten nötig, andererseits bietet ein digitales, bidirektionales Signal deutlich mehr Möglichkeiten wie beispielsweise Daten vom Ventil abzufragen, um aktuelle Zustands- und Wartungs-Analysen durchzuführen.

Anbindung an eine übergeordnete Steuerung

Proportional-Schieberventil,
Dieses Modell ist ein Beispiel für ein Proportional-Schieberventil mit integrierter Elektronik. -

Die einfachste, aber auch anfälligste Anbindung an eine zentrale Steuereinheit ist der Anschluss über eine analoge Schnittstelle. Dabei wird ein Analogausgang der SPS direkt über ein Kabel mit der Reglerelektronik verbunden. Obschon die Störanfälligkeit dieser Anbindung durch eine geeignete Kabelführung und Abschirmung maßgeblich verbessert werden kann, müssen in Bezug auf die Signalauflösung und Genauigkeit gewisse Kompromisse in Kauf genommen werden.

Bei Verwendung einer modernen Feldbus-Schnittstelle können diese Effekte jedoch eliminiert werden. Die digitalen Daten sind durch die Feldbus-Anschluss-Norm gegenüber Stör-Einflüssen jeglicher Art entsprechend geschützt. Der Einsatz einer Feldbus-Schnittstelle bringt darüber hinaus den Vorteil mit sich, dass die Verkabelung einer Anlage dadurch deutlich vereinfacht wird und der bidirektionale Datenaustausch zwischen allen Komponenten eine Vielzahl neuer Möglichkeiten schafft. So können beispielsweise spezifische Parameter, Prozessdaten oder Hinweise auf den aktuellen Gerätezustand verfügbar gemacht werden, um die Effizienz und Verfügbarkeit einer Anlage zu verbessern.

Eine Frage des Ventils

Um die Anforderungen der eingangs erwähnten Konzepte abzudecken, können die sogenannten All-in-One-Hydraulikventile eingesetzt werden. Dabei handelt es sich um Proportional-Schieberventile mit Handnotbetätigung, Steckspulen und integrierter Elektronik. Die Elektronik übernimmt die Betätigung des Ventilkolbens sowie die komplette Regelung der Achsposition. Wie diese Ventile funktionieren und beschaltet werden, zeigen folgende Beispiele.

Einfacher geschlossener Regelkreis

Diese Ventile bewegen den Kolben in Abhängigkeit des Sollwerts, den sie als analoges Signal oder über die Feldbus-Schnittstelle von der SPS erhalten, und messen den Istwert mittels Sensor direkt am Antrieb. Falls die Soll- und die Ist-Position voneinander abweichen, regelt das Ventil eigenständig nach, indem es den Kolben entsprechend verschiebt und den Antrieb dadurch präzise in Position bringt. Das Zusammenspiel zwischen Ventil und Elektronik ist bereits voreingestellt und die Ventile sind werkseitig kompensiert. Zudem können spezielle Funktionen oder Verhaltensweisen der Ventile über die Software individuell angepasst werden.

Dynamisch geschlossener Regelkreis

Ergänzend zum einfachen Regelkreis kann die Dynamik und Präzision der Achsregelung mit einem Hydraulikventil mit Kolbenlageregelung erhöht werden. Der Kolbenlage-Sensor ist dabei im Ventilgehäuse fix integriert. Zusammen mit der Elektronik misst und regelt er laufend die Kolbenlage im Ventil. Auf diese Weise wird die Ansprechempfindlichkeit erhöht und die Ventilhysterese kompensiert, was die Dynamik und Präzision dieser Ventile verbessert. Wenn die Ventile werksseitig abgeglichen sind, lassen sie sich relativ einfach und ohne Experten-Fachwissen ersetzen. Zusätzlich zur Kolbenlageregelung regelt die Elektronik die Position der Hydraulikachse.

Hilfsmittel für die Inbetriebnahme

Bei der Inbetriebnahme eines Hydrauliksystems mit mehreren Komponenten und Regelkreisen ist ein Echtzeit-Monitoring der Eingangssignale und hydraulischen Größen ein großer Vorteil. Grafisch aufbereitet, lassen sich so sehr schnell und einfach die kritischen Punkte in einem Hydrauliksystem ermitteln.

Auf einen Blick

Bei hydraulischen Antrieben mit geschlossenem Regelkreis geht der Trend zur Dezentralisierung von Regelungs- und Steuerungsaufgaben. Dabei befielt die SPS nur, welche Position der Antrieb einnehmen soll. Die integrierte Ventilelektronik übernimmt den Steuer-, Überwachungs- und Regelprozess am Hydraulikventil. Die Anbindung kann beispielsweise über eine Feldbus-Schnittstelle erfolgen. Der Regelkreis lässt sich einfach geschlossen oder – für mehr Dynamik und Präzision – dynamisch geschlossen aufbauen.

Bleiben Sie informiert

Diese Themen interessieren Sie? Mit unserem Newsletter sind Sie immer auf dem Laufenden. Gleich anmelden!